Analog Devices / Maxim Integrated SC1905 RF 전력 증폭기 선형화기
Maxim Integrated SC1905 RF 전력 증폭 선형기는 광범위한 증폭기, 전력 레벨 및 통신 프로토콜에 최적화된 완전 적응형 RFin/RFout 사전 왜곡 선형화 솔루션입니다. PA 출력 및 입력 신호를 사용하는 SC1905는 PA의 자체 생성 왜곡 및 손상을 최소화하기 위해 최적화된 보정 기능을 순응적으로 생성합니다. SC1905는 넓은 신호 대역폭에서 작동하고 RF 도메인 아날로그 신호 처리 기술을 통해 매우 낮은 전력을 소비합니다. SC1905는 4G 및 5G 셀룰러 인프라, PA, 출력 전력 및 PA 선형화 애플리케이션에 이상적입니다.특징
- 표준 CMOS의 RFin/RFout PA 선형기 SoC
- 완전 적응형 교정
- 외부 기준 클록 지원: 10MHz, 13MHz, 15.36MHz, 19.2MHz, 20MHz, 26MHz, 30.72MHz
- 낮은 소비전력: 1,280mW
- 주파수 범위: 698~3,800MHz
- 입력 신호 대역폭: 5~100MHz
- 9mm x 9mm QFN 패키지로 제공
- 작동 케이스 온도: -40~+105°C
- 완벽하게 RoHS 준수, 친환경 소재
- 간편한 사용
- 통합된 RFin/RFout 솔루션
- 소프트웨어 개발 노력 감소
- 시스템 소비전력 및 OPEX 절감
- BOM 비용, 면적 및 총 볼륨 감소
- 더욱 작아진 전원 공급 장치, 히트 싱크 및 인클로저
- 작은 구현 크기(6.5cm2 미만)
애플리케이션
- 4G 및 5G 셀룰러 인프라
- 싱글/멀티캐리어, 다중 표준: WCDMA, LTE, TD-LTE
- BTS 증폭기, RRH, 부스터 증폭기, 리피터, 소형셀, 마이크로셀, 피코셀, DAS, AAS, MIMO 시스템
- 광범위한 PA 및 출력 전력 범위
- 증폭기: 클래스 A/AB, Doherty
- PA 프로세스: LDMOS, GaN, GaAs, InGaP
- PA 선형화를 요구하는 모든 애플리케이션
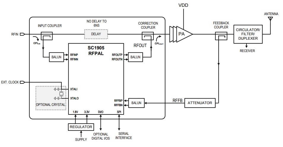
일반 애플리케이션 회로
게시일: 2019-01-18
| 갱신일: 2023-04-21
