Analog Devices / Maxim Integrated Himalaya uSLIC™ MAXM17900 강압 전력 모듈
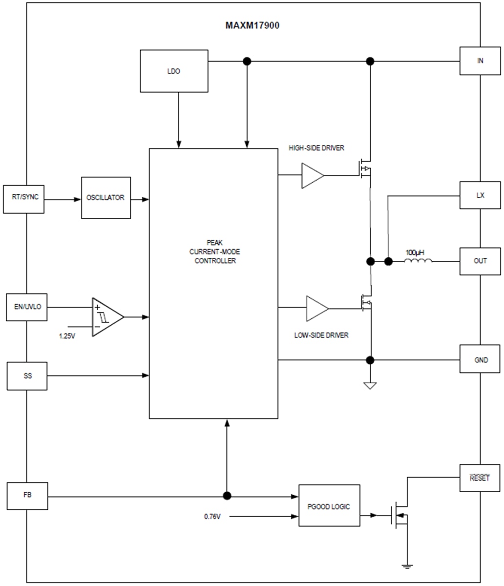
Maxim Himalaya uSLIC™ MAXM17900 강압 DC-DC 전력 모듈은 컨트롤러, MOSFET, 인덕터 및 보상 구성 요소를 통합하고 있으며 소형 uSLIC™ 패키지로 제공됩니다. 이 장치는 4.0~21V의 입력 전압 범위에서 작동합니다. MAXM17900은 0.9~5.5V의 조절 가능 출력 전압을 지원하며 최대 100mA의 부하 전류를 공급합니다. 통합 수준이 높아 설계의 복잡성과 제조상 위험이 크게 줄어들고 진정한 플러그 앤 플레이 전원 공급 솔루션이 제공되므로 출시 기간을 단축할 수 있습니다.MAXM17900는 피크 전류 모드 제어를 사용하며 PWM(펄스 폭 변조) 모드로 작동합니다. 이 장치는 열 성능이 강화된 소형 10핀 2.6mmx3mmx1.5mm uSLIC 패키지로 제공됩니다. MAXM17900은 -40~+125°C의 산업/자동차 온도 범위에서 작동하도록 지정되어 있습니다.
특징
- 사용 용이성
- 넓은 입력 범위: 4~21V
- 조절 가능한 출력: 0.9~5.5V
- 피드백 전압 정확도: ±1.75%
- 출력 전류 성능: 최대 100mA
- 내부적 보상
- 모든 세라믹 커패시터 및 초소형 솔루션 크기
- 고효율
- 고정 주파수 PWM
- 낮은 차단 전류: 1.2μA(표준)
- 유연한 설계
- 프로그래밍 가능한 소프트 스타트 및 사전 바이어스 시동
- 오픈 드레인 전력 양호 출력(RESET 핀)
- 프로그래밍 가능 EN/UVLO 임계값
- 강력한 작동 성능
- 일시정지 과전류 보호
- 과열 보호
- 산업/자동차 온도 범위: -40°C~+125°C
애플리케이션
- 산업용 센서
- 모터 엔코더
- 4mA–20mA 전류 루프 전원 공급식 센서
- 고전압 LDO 교체
- HVAC 및 빌딩 제어
비디오
기능 선도
게시일: 2018-10-04
| 갱신일: 2023-04-24
