Analog Devices / Maxim Integrated MAX77654EVKIT 평가 키트
Maxim Integrated MAX77654EVKIT 평가 키트에서는 다양한 MAX77654 기능으로 손쉽게 실험할 수 있습니다. SIMO 벅 부스트 레귤레이터, 선형 레귤레이터, 아날로그 멀티플렉서, 스마트 배터리 충전기, ON/OFF 컨트롤러 및 I2C 인터페이스와 같은 특징이 있습니다. MAX77654 초저전력 PMIC는 크기와 효율이 중요한 저전력 애플리케이션을 위한 고도로 통합된 배터리 충전 및 전원 공급 솔루션을 제공합니다.특징
- 사용 편의성
- GUI 드라이브 I2C 인터페이스
- 온보드 서미스터
- GPIO LED
- 조립되고 테스트를 완료한 상태로 제공
- 온보드 전자 부하
- 정상 상태, 과도 상태 및 랜덤 모드
- 엔드-투-엔드 아날로그 멀티플렉서 구현 입증
- 온보드 ADC
- 푸시 버튼과 슬라이드-스위치 온-키 옵션을 모두 평가
필수 장비
- MAX77654EVKIT 평가 키트
- MAX77654EVKIT 평가 키트 GUI
- Windows 기반 PC
- 전원 공급 장치
- 전류계
- DVM
- Micro-USB 케이블
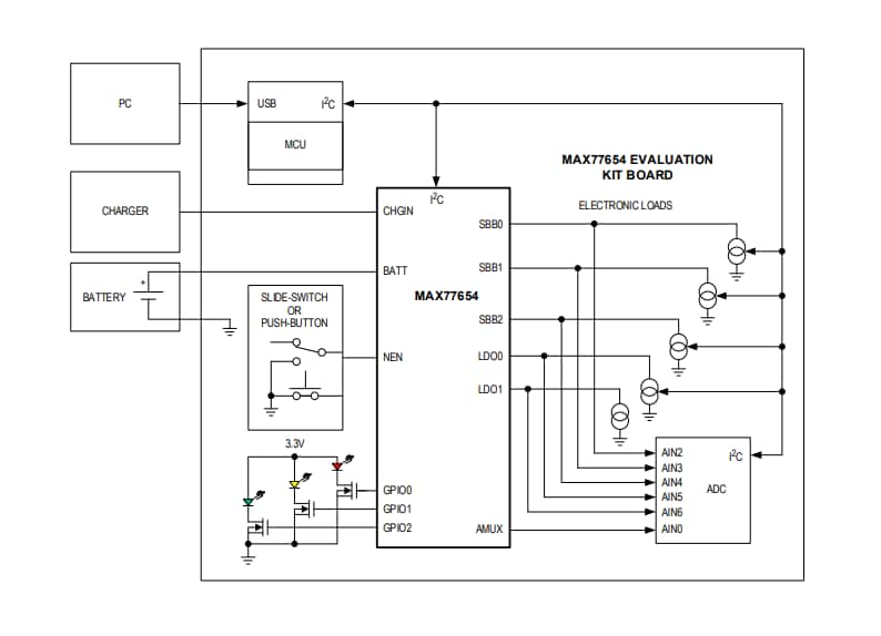
단순 블록 선도
단순한 블록 선도
게시일: 2019-07-22
| 갱신일: 2023-04-14
