Analog Devices / Maxim Integrated MAX40056 양방향 전류 감지 증폭기
Maxim Integrated MAX40056 양방향 전류 감지 증폭기는 -0.1~+65V 범위의 입력 공통 모드 범위와 네거티브 인덕티브 킥백 전압을 -5V까지 보호하는 보호 기능을 제공합니다. MAX40056 증폭기는 펄스 폭 변조를 사용하여 구동 전압 및 전류를 제어하는 유도 부하의 위상 전류 모니터링에 이상적입니다. MAX40056은 공통 모드 입력 PWM 에지를 거부하는 데 도움이 되는 고급 기술을 구현하며, ±500V/μs 이상의 슬루율을 제공합니다. 이 장치는 일반적으로 60dB(50V, ±500V/μs 입력) 및 140dB DC의 공통 모드 제거율(CMRR)을 제공합니다.이 양방향 증폭기는 공칭 +3.3V 전원 공급 장치와 함께 사용하기 위한 +1.5V 내부 기준 장치를 제공하며, 이 기준 장치는 인접한 차동 ADC를 구동하는 데에도 사용할 수 있습니다. 내부 또는 외부 기준 장치를 모두 통합된 과전류 비교기의 트립 임계값을 지정하는 데 사용할 수 있고, 과전류 오류 조건을 즉각적으로 표시할 수 있습니다. MAX40056은 +2.7~+5.5V의 공급 전압을 허용하며 -40~+125°C의 전체 온도 범위에서 작동합니다.
특징
- 500V/μs PWM 에지에서 고속, 2μs PWM 에지 복구(1%)
- 50V에서 60dB AC CMRR 거부, ±500V/μs PWM 에지
- 140dB DC CMRR 거부
- 입력 전압 범위: -0.1~+65V
- 보호 내성: -5~+70V
- 300kHz, -3dB 대역폭
- 다중 이득 옵션, 10V/V, 20V/V, 50V/V
- 내부, 양방향 오프셋에 대한 1% 레퍼런스
- 입력 오프셋 전압: 5μV(표준)
- 레일-투-레일 출력
- 2.02mm x 1.4mm WLP-8 및 8핀 μMAX
- 온도 범위: -40~+125°C
애플리케이션
- PWM 하프-브리지 모터 인라인/동일위상/권선 전류 감지
- 솔레노이드 전류 감지
- 유도 부하의 전류 모니터링
- 배터리 스택 모니터
비디오
추가 자료
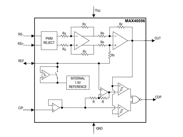
블록 선도
게시일: 2019-01-11
| 갱신일: 2023-04-24
