Analog Devices / Maxim Integrated MAX38911 WLP 평가 키트
Analog Devices Inc. MAX38911 WLP 평가 키트는 MAX38911을 빠르고 쉽게 시연하도록 설계되었으며 WLP 패키지로 제공됩니다. 저전력 모드를 갖춘 MAX38911 LDO 선형 레귤레이터는 최대 500mA의 부하 전류를 제공하며, 10Hz~100kHz에서 출력 잡음이 11µVRMS에 불과합니다. ADI MAX38911 WLP 평가 키트는 MAX38911ANT+(1.8Voutput)가 설치되어 있는 것이 특징입니다.특징
- MAX38911 평가, 6 볼(1.42mm x 0.83mm) WLP로 제공
- 1.7~5.5V 입력 범위
- 0.8~5.0V 공장 사전 설정 출력 전압(IC 교체 포함)
- 최대 500mA 출력 전류
- 점퍼 선택 가능 작동 모드
- 입증된 2계층 1oz 구리 PCB 레이아웃
- 콤팩트한 솔루션 크기 시연
- 완전 조립 및 테스트 완료
필수 장비
- MAX38911 WLP 평가 키트
- 5.5V, 1A DC 전원 공급 장치
- 500mA의 전자 부하 가능
- DVM(디지털 전압계)
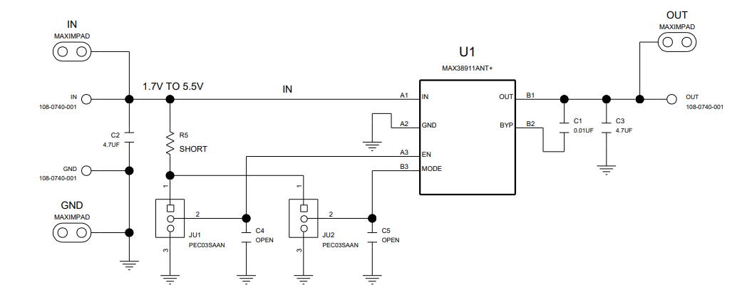
계통도
게시일: 2021-02-03
| 갱신일: 2023-04-14
