Analog Devices / Maxim Integrated MAX38903x 저잡음 LDO 선형 레귤레이터
Maxim Integrated MAX38903x 저잡음 LDO 선형 레귤레이터는 최대 1A의 출력 전류를 제공하며, 10Hz~100kHz에서 출력 잡음이 7μVRMS에 불과합니다. 이 레귤레이터는 넓은 입력 전압 범위에서 ±1%의 출력 정확도를 유지하므로 최대 부하에서 100mV의 입력-출력 헤드룸만 있으면 됩니다. MAX38903x는 프로그래밍 가능한 소프트 스타트 속도, 과전류 보호, 과열 보호 및 출력-입력 역전류 보호 기능을 제공합니다. 일반적으로 통신 회로, 오디오 시스템 및 고분해능 데이터 수집 시스템에 사용됩니다.특징
- 입력 전압 범위: 1.7~5.5V
- 프로그래밍 가능 출력 전압: 0.6~5.3V
- 10Hz~100kHz 범위에서 출력 잡음: 7µVRMS
- 작동 공급 전류: 1,200µA
- 10kHz에서 70dB PSRR
- 1A 최대 출력 전류
- 부하, 라인 및 온도에 대해 ±1%의 DC 정확도
- 작동 온도 범위: -40~125°C
- 1A 부하에서 최대 100mV의 강하
- 셧다운 공급 전류: 1µA 미만
- 4μF(최소)의 출력 정전용량으로 안정적 작동
- 소프트 스타트 속도 프로그래밍 가능
- 보호:
- 과전류
- 과열
- 출력-입력 역전류
- Power-OK 출력
- 크기: 3mm x 3mm
- 10핀 TDFN 패키지
애플리케이션
- 통신 회로
- 오디오 시스템
- 고분해능 데이터 수집 시스템
일반 작동 회로
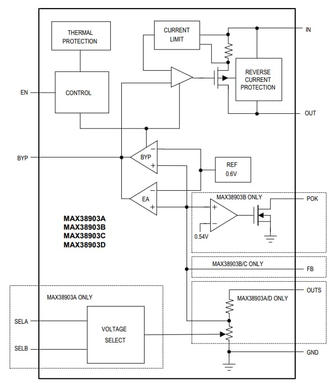
기능 선도
게시일: 2018-12-18
| 갱신일: 2023-04-24
