Analog Devices / Maxim Integrated MAX38889 가역 벅/부스트 레귤레이터

Analog Devices Inc. MAX38889 가역 벅/부스트 레귤레이터는 백업 애플리케이션용으로 설계되었습니다. MAX38889는 충전 또는 방전 모드에서 2.5~5.5V의 시스템 출력 전압 범위, ±1%의 임계값 정확도 및 94%의 피크 효율을 제공합니다. ADI Maxim MAX38889 가역 벅/부스트 레귤레이터는 3mm x 3mm, 16핀 TQFN 패키지로 제공됩니다.

특징

  • 2.5~5.5V 시스템 출력 전압 범위
  • 0.5~5.5V 슈퍼커패시터 전압 범위
  • ±1% 임계값 정확도
  • 2.5% 백업과 충전 간 히스테리시스
  • 1~3A 피크 인덕터 전류 한계
    • 피크 인덕터 전류는 외부 저항기를 통해 1~3A에서 핀 프로그래밍 가능
  • 94% 피크 효율, 충전 또는 방전 모드
  • 4µA 대기 전류(준비 상태)
    • 슈퍼커패시터가 충전된 후, 4µA 대기 전류만 소비
  • 준비 및 백업 상태 출력
    • RDY 및 BKB 플래그가 시스템에 실시간 상태 제공
  • 3mm x 3mm, 16핀 TQFN 패키지

애플리케이션

  • 휴대용 산업용 장비
  • 휴대용 장치/컴퓨터(탈착식 배터리 포함)
  • 산업용 센서 및 액추에이터
  • 애프터마켓 자동차 추적

기능 선도

블록 선도 - Analog Devices / Maxim Integrated MAX38889 가역 벅/부스트 레귤레이터

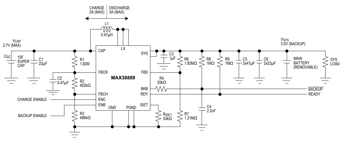
애플리케이션 회로

애플리케이션 회로도 - Analog Devices / Maxim Integrated MAX38889 가역 벅/부스트 레귤레이터
게시일: 2021-04-19 | 갱신일: 2023-04-13