ADI MAX38650 nanoPower 벅 컨버터는 100% 듀티 사이클 작동을 지원하므로 배터리 방전 및 목표 출력 전압 미만으로 원활하게 전환할 수 있습니다. MAX38650은 넓은 출력 전류 범위에서 매우 낮은 대기 전류와 높은 효율을 허용하는 고유한 제어 체계를 사용합니다.
MAX38650 컨버터는 공간 절약형 1.58mm x 0.89mm, 6핀 WLP(웨이퍼 레벨 패키지)(2 x 3 범프, 0.4mm 피치)로 제공되며 -40~+125°C의 작동 온도 범위에서 작동합니다.
특징
- 배터리 수명 연장
- 390nA 초저 대기 공급 전류
- 5nA 셧다운 전류
- 95%의 피크 효율 및 10µA에서 85% 초과
- 사용하기 쉬운 어드레스 대중적인 작동
- 1.8~5.5V 입력 범위
- 1.2~3.3V 단일 저항기 조절 가능 VOUT(MAX38650A)
- 1.2~5V(MAX38650B)에서 사전 프로그래 밍된 VOUT(50mV 단계씩 조절 가능)
- 저드롭아웃 작동을 위한 100% 듀티 사이클 모드
- ±1.5% 출력 전압 정확도
- 100mA 부하 전류
- 여러 가지 용도로 사용하는 시스템 보호
- 셧다운 시 역류 차단
- 액티브 방전 기능
- 크기 감소 및 신뢰성 증가
- -40~+125°C 작동 온도 범위
- 1.58mm x 0.89mm, 0.4mm 피치, 6핀(2 x 3) WLP
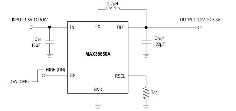
일반 작동 회로
게시일: 2021-02-03
| 갱신일: 2023-04-14

