Analog Devices / Maxim Integrated MAX31329 I2C RTC(실시간 클록)
Analog Devices MAX31329 I2C RTC(실시간 클록)는 nA(나노암페어) 단위의 시간 기록 전류를 제공하여 배터리 수명을 연장하는 저전류 시간 기록 장치입니다. 이 장치에는 32.768kHz 수정이 통합되어 있어 외부 수정이 필요하지 않습니다. MAX31329 RTC는 1개의 디지털 슈미트 트리거 입력(DIN)을 특징으로 하며 이 디지털 입력의 하강 또는 상승 에지에서 인터럽트 출력을 생성합니다. MAX31329 RTC는 초, 분, 시, 일, 날짜, 월 및 연도 정보를 제공하는 클록/캘린더를 유지합니다. 해당 월의 말일은 윤연 보정을 포함하여 31일 이내 개월로 자동 조절됩니다. 클록은 24시간 또는 12시간 형식으로 작동하며 RTC에는 동기화를 위한 클록 입력 장치도 포함되어 있습니다.Analog Devices MAX31329 RTC 장치는 -40~85°C의 확장된 온도 범위에서 작동하고 무연/RoHS 준수, 10핀, 5mm x 5mm LGA 패키지로 제공됩니다. 일반적으로 의료 기기, 휴대용 기기, 공장 자동화 및 IoT 장치에 사용됩니다.
특징
- 배터리 수명 증가:
- 240nA 시간 기록 전류
- 외부 슈퍼커패시터 또는 충전식 배터리용 트리클 충전기
- 유연한 구성 기능 제공:
- 이벤트 감지를 위한 슈미트 트리거 입력
- 클록 모니터링을 위한 프로그래밍 가능 방형파 출력
- 다중 웨이크업 구성을 위한 인터럽트 핀 2개
- 외부 클록 동기화를 위한 클록 입력 핀
- 보드 공간 절약:
- ±5ppm 표준 클록 정확도로 튜닝된 통합 크리스털 및 부하 커패시터
- 5mm x 5mm, 10핀 LGA 패키지
- 사용 편의성을 위한 부가가치 기능:
- 1.6~5.5V 작동 전압 범위
- 일 기준 시간 알람 장치 2개
- 반복 및 일시 정지 기능이 있는 카운트다운 타이머
- 사용자 데이터 저장을 위한 64바이트 RAM
- 통합 보호:
- 기본 구성을 위한 파워 온 리셋
- 전원 장애 시 백업 배터리 또는 슈퍼커패시터로 자동 전환
- 록업 프리 작동(버스 시간 제한 있음)
애플리케이션
- 산업용 장비
- 테스트 및 측정 장비
- 에너지 계량기
- 의료 기기
- 휴대용 기기
- 공장 자동화
- IoT 장치
- 감시 카메라
- 서버
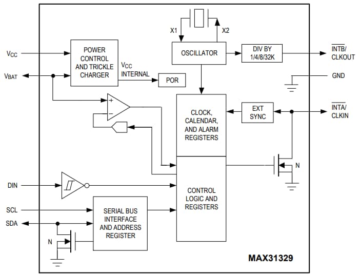
블록 선도
일반 애플리케이션 회로
게시일: 2021-09-07
| 갱신일: 2023-04-17
