특징
- 엄격한 자동차용 OEM 모듈 소비전력 및 성능 사양 충족
- 스킵 모드에서 VOUT = 3.3V일 때 대기전류 3.5 µA
- ±1%의 출력 전압 정확도: 5.0V/3.3V 고정 또는 1V와 10V 사이에서 조절 가능
- 3.5V~42V의 넓은 입력 공급 범위로 크랭크 준비 설계 가능
- EMI 감소 기능으로 넓은 입력 전압 범위를 희생하지 않고 민감한 무선 대역과의 간섭 감소
- 50ns(표준)의 최소 온-타임 덕분에 2.2MHz에서 자동차 배터리의 3.3V 출력을 위해 스킵 없이 작동 가능
- 확산 스펙트럼 옵션
- 주파수 동기화 입력
- 220kHz~2.2MHz 저항기 프로그래밍 가능 주파수
- 내장 및 열적 성능이 향상된 패키지로 보드 공간 및 비용 절감
- 2MHz 강압 컨트롤러
- 강제 연속 및 스킵 모드를 제공하는 전류 모드 컨트롤러
- 16핀 SW(측면 습윤) TQFN-EP 패키지
- 20A 레퍼런스 설계 사용 가능
- 보호 기능으로 시스템 신뢰성 향상
- 공급 부족 전압 록 아웃
- 과열 및 단락 보호
- 출력 과전압 및 부족전압 모니터링
- -40°C~+125°C Grade 1 자동차 온도 범위
애플리케이션
- 인포테인먼트 시스템
- USB 허브
- 범용 POL (Point-of-Load)
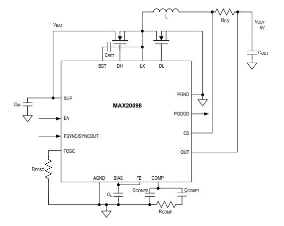
일반 애플리케이션 회로
추가 리소스
게시일: 2020-01-14
| 갱신일: 2024-04-16

