ADI MAX20049EVKIT 평가 키트는 단일 입력 전압 소스에서 4개의 출력 전압을 제공하도록 구성되어 있습니다. 강압 컨버터(OUT1, OUT2)와 LDO3는 모두 높은 입력 전압 소스(최대 17V)를 수용할 수 있습니다. 이 평가 키트는 검증된 PCB 레이아웃으로 완전히 조립 및 테스트를 거쳤습니다.
특징
- MAX20049ATEA/VY+ 설치됨 (다른 IC 옵션 사용 가능):
- VOUT1 = 3.8V
- VOUT2 = 1.8V
- VOUT3 = 3.3V
- VOUT4 = 1.2V
- 설치된 인덕터가 크기 및 효율의 균형을 맞춤 (자재 명세서 참조)
- 전압 모니터링을 위해 제공된 PGOOD PCB 패드
- 저항기 R4 및 R5를 사용하여 구성 가능한 SU1 및 SUX2
- 점퍼 JU1을 사용하여 선택 가능한 LDOIN3 입력
- 입증된 PCB 레이아웃
- 완전 조립 및 테스트 완료
필수 장비
- MAX20049 평가 키트
- 2.7V~18V, 3A 전원 공급 장치
- 전압계 4개
- 1A를 싱킹할 수 있는 전자 로드 장치
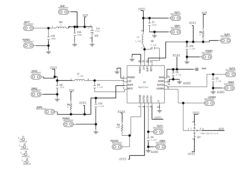
계통도
게시일: 2020-11-18
| 갱신일: 2024-07-31

