Analog Devices Inc. MAX20048 하프 브리지 벅 부스트 컨트롤러
Analog Devices Inc. MAX20048 하프 브리지 벅 부스트 컨트롤러는 전류 모드 벅 부스트 컨트롤러입니다. 이 장치는 4.5V~36V의 입력 전압으로 작동하는 동시에 무부하 조건에서 55µA의 대기 전류만 사용합니다. 시동 조건이 충족되면 이 장치는 2V~36V의 확장된 입력 전압 범위에서 작동할 수 있습니다. 스위칭 주파수는 220kHz~2.2MHz 범위에서 레지스터로 프로그래밍이 가능하며 외부 클록과 동기화할 수 있습니다. 이 장치 출력 전압은 5V 고정 또는 4V~25V 범위에서 조절 가능합니다. 배터리 과도 현상 중에 일정한 출력 전압을 유지하는 능력과 함께 넓은 입력 전압 범위 덕분에 이 장치는 자동차 애플리케이션에 이상적입니다. 경부하 애플리케이션에서, 로직 입력(FSYNC)을 통해 장치가 스킵 모드 또는 고정 주파수, 강제 PWM 모드중 하나로 작동하여 주파수 변화를 제거하고 EMI를 최소화할 수 있습니다. 보호 기능에 대한 예로는 자동 복구 기능과 함께, 사이클-바이-사이클 전류 제한 및 열 차단 기능을 들 수 있습니다. MAX20048은 소형 4mm x 4mm 24핀 TQFN-EP SW 패키지로 제공됩니다.특징
- 엄격한 자동차 품질 및 신뢰성 요구 사항 충족
- 2V~36V의 작동 VIN 범위 덕분에 콜드 크랭크 조건에서 작동 가능
- 40V의 입력 과도 전압 수용 가능
- +3.3~+40V에서 EN 핀 호환 가능
- 자동차용 온도 범위: -40~+125°C
- AEC-Q100 인증
- 소형 솔루션 크기의 효율적인 솔루션
- 효율적인 저전력 작동을 위한 스킵 모드
- 고정 5V의 출력 전압 - 4V~25V에서 조절 가능
- 높은 스위칭 주파수로 소형 외부 구성 요소 사용 가능
- 소형 4mm x 4mm 24핀 SW TQFN 패키지
- 설계자가 엄격한 OEM 전류 요구 사항을 충족하는데 도움이 되는 낮은 대기 전류
- 대기 모드일 때 대기 전류: 55µA
- 셧다운시 대기 전류: 10µA (최대)
- CISPR25 Class 5 요구 사항을 충족하는 EMI 완화
- 작동 주파수: 220kHz~2.2MHz
- 고정 주파수 PWM 모드
- 외부 주파수 동기화 또는 동기화 출력 기능(OTP 옵션으로 선택 가능)
- OTP 옵션으로 IC를 위해 확산 스펙트럼을 활성화하거나 비활성화할 수 있음
애플리케이션
- 계기판
- PoL (Point of load) 전원장치
- 원격 디스플레이
- 스타트-스톱 시스템
- USB 전원
기능 블록 선도
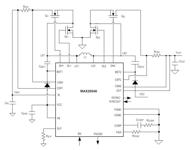
일반 애플리케이션 회로
권장 PCB 레이아웃
게시일: 2020-04-22
| 갱신일: 2024-05-14
