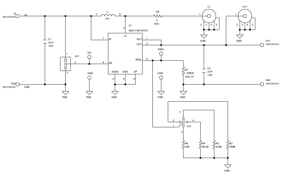
ADI MAX17227A TDFN 평가 키트는 3kΩ 부하에서 0.88V 일반 스타트 업으로 400mV~5.5V의 입력 범위에서 작동합니다. 이 평가 키트에는 MAX17227AATA+가 설치되어 있고 2.3~5.5V의 저항기 구성 가능 출력 전압을 제공합니다.
특징
- 8핀 TDFN으로 제공되는 MAX17227A 평가
- 400mV~5.5V 입력 범위
- 2.3~5.5V 구성 가능한 출력 전압
- 최대 1A 출력 전류
- 입증된 2계층 1oz 구리 PCB 레이아웃
- 콤팩트한 솔루션 크기 시연
- 완전 조립 및 테스트 완료
필수 장비
- MAX17227A TDFN 평가 키트
- 3A DC 전원 공급 장치
- 1A 가능 전자 로드 장치
- DVM(디지털 전압계)
PCB 레이아웃
계통도
게시일: 2021-05-05
| 갱신일: 2023-04-13

