Analog Devices / Maxim Integrated MAX16191EVKIT 평가 키트
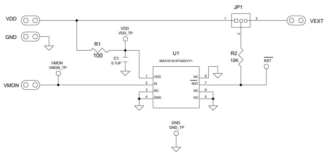
Analog Devices MAX16191EVKIT 평가 키트는 MAX16191 단일 채널, 저전압 윈도우 감지기 감시 회로의 기능을 시연합니다. 완벽하게 테스트 및 조립된 회로는 MAX16191의 0.35% 과전압/부족전압(OV/UV) 오류 감지 기능의 평가를 용이하게 합니다. 점퍼 JP1은 리셋 출력의 풀업 저항기를 VCC 이외의 전압에 연결하는 옵션을 제공합니다.’ Analog Devices MAX16191EVKIT 평가 키트는 1인치 x 1인치 PCB로 제공되고 -40°C~+125°C의 자동차 온도 범위에서 작동합니다.특징
- ±0.35% 임계값 정확도
- 0.875V 공칭 임계값 범위
- ±3% UV/OV 모니터링 범위
- RST 신호에 대한 10ms 리셋 타임아웃
- 2개의 리셋 출력 풀업 전압 옵션
- 입증된 1인치 x 1인치 2-레이어 2oz 구리 PCB 레이아웃
- 콤팩트한 솔루션 크기 시연
- 완전 조립 및 테스트 완료
필수 장비
- MAX16191 평가 키트
- 5V/100mA DC 전원 공급 장치
- 1V/50mA 고정밀 DC 전원 공급 장치
- DMM(디지털 멀티미터) 1개
- 함수 발생기
- 2채널 오실로스코프
계통도
개요
게시일: 2021-09-28
| 갱신일: 2023-04-17
