Analog Devices Inc. MAX15157 60V 전류 모드 벅 컨트롤러
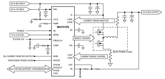
Analog Devices Inc. MAX15157 60 V 전류 모드 벅 컨트롤러는 하프 브리지 벅 구성에서 2개의 외부 MOSFET을 구동합니다. 출력 전압은 모듈식 설계 지원을 위해 1~2.2V REFIN(기준 입력)을 통해 동적으로 설정할 수 있습니다. 스위칭 주파수는 내부 발진기 주파수를 설정하는 외부 저항기에 의해 제어됩니다. 레귤레이터를 외부 클록에 동기화하여 MAX15157를 제어할 수도 있습니다. 이 장치는 120 kHz ~ 1 MHz 스위칭 주파수를 지원하도록 설계되었습니다.특징
- 폭넓은 작동 범위로 개발 시간 단축
- 8~60V 입력 전압 범위
- 3~56V 출력 전압 범위
- 120kHz~1MHz 스위칭 주파수 범위
- -40~+125°C 온도 범위
- 통합으로 설계 설치 공간 감소
- 바이어스 전원 생성을 위한 내부 LDO
- 동기화 입력
- 전류 모니터 출력
- 조절 가능한 슬로프 보상
- 다상 지원
- 강력한 장애 보호 기능으로 품질 개선 및 시스템 설계 간소화
- 조절 가능한 입력 부족전압 록아웃
- 평균 및 사이클 바이 사이클 과전류 보호
- 입력 부족전압 장애 보호
- 다중 레벨의 과전압 보호
- 과열 차단
- 소형 5 mm x 5 mm, 32핀 TQFN 패키지, 0.5 mm 피치
애플리케이션
- 통신
- 산업용
- 자동차
일반 애플리케이션 회로
게시일: 2020-10-26
| 갱신일: 2024-07-11
