Analog Devices Inc. MAX15005DAUE/V+ PWM 컨트롤러
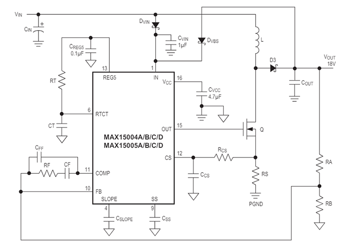
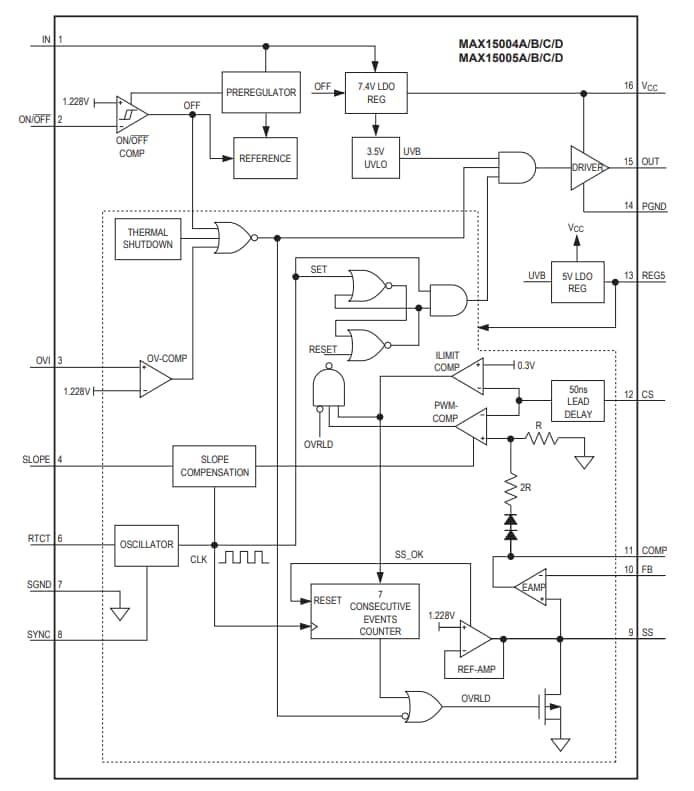
Analog Devices Inc. MAX15005DAUE/V+ PWM 컨트롤러 는 4.5~40V(로드 덤프)의 자동차 입력 전압 범위에서 작동합니다. IN이 부스트된 출력 전압으로 부트스트랩되면 시동 후 입력 전압이 4.5V보다 낮아질 수 있습니다. 이 컨트롤러는 고정 주파수 절연/비절연 전원 공급 장치를 구현하는 데 필요한 빌딩 블록을 통합합니다. 범용 부스트, 플라이백, 순방향 및 SEPIC 컨버터는 MAX15004/MAX15005를 중심으로 설계되었습니다.특징
- 4.5~40V의 넓은 공급 전압 범위는 '콜드 크랭크' 조건을 포함한 자동차 전원 공급 장치 작동 요구 사항을 충족합니다(입력이 부스트 출력으로 부트스트래핑된 경우 시동 후 더 낮은 전압에서 작동할 수 있음)
- 제어 아키텍처는 설계를 단순화하면서 탁월한 성능을 제공함
- 전류 모드 제어
- 300mV, 5% 정확한 전류 제한 임계 전압
- 프로그래밍 가능한 슬로프 보상
- 50%(MAX15004) 또는 조절 가능(MAX15005) 최대 듀티 사이클
- TSSOP-16 패키지
- 정확하고 조절 가능한 스위칭 주파수 및 동기화로 민감한 무선 대역과의 간섭 방지
- 조절 가능한 스위칭 주파수: 15kHz~500kHz(MAX15005A/B/C/D의 경우 1MHz)
- RC 프로그래밍 가능 4% 정확한 스위칭 주파수
- 외부 주파수 동기화
- 시스템 신뢰성 향상을 위한 보호 기능 내장
- 사이클별 히컵 전류 제한 보호
- 과전압 및 과열 차단 보호
- -40~+125°C 자동차 온도 범위
- AEC-Q100 인증
애플리케이션
- 자동차 전장
- VFD(진공 형광 디스플레이) 전원 공급 장치
- 절연 플라이백, 순방향, 비절연 SEPIC, 부스트 컨버터
블록 선도
애플리케이션 계통도
게시일: 2020-08-06
| 갱신일: 2024-06-13
