Analog Devices / Maxim Integrated MAX14824 IO-Link® Master Transceiver
Analog Devices MAX14824 IO-Link® Master Transceiver is an IO-Link master interface that integrates an IO-Link physical layer transceiver with an auxiliary digital input and two linear regulators. High port count IO-Link master applications are supported through in-band SPI addressing. The 12MHz SPI interface minimizes host controller access times. In-band addressing and selectable SPI addresses enable cascading up to 16 devices.The Analog Devices MAX14824 IO-Link® Master Transceiver supports all the IO-Link data rates and features slew-rate-controlled drivers to reduce EMI. The driver is guaranteed to drive up to 300mA (min.) load currents. Internal wake-up circuitry automatically determines the correct wake-up polarity, allowing for the use of simple UARTs for wake-up pulse generation. The ADI MAX14824 operates over the extended -40°C to +105°C temperature range.
Features
- IO-Link v.1.0 and v.1.1 physical layer compliant
- Supports COM1, COM2, and COM3 data rates
- Push-pull, high-side, or low-side outputs
- 300mA C/Q output drive
- 1μF C/Q load drive capability
- Generates 500mA wake-up pulse
- Automatic wake-up pulse polarity
- Auxiliary digital input
- 5V and 3.3V Linear regulators
- SPI interface for configuration and monitoring
- SPI-based chip addressing
- EMI emission control through slew-controlled driver
- Reverse-polarity protection on DI
- -40°C to +105°C Operating temperature range
- 4mm x 4mm TQFN package
Applications
- IO-Link master controllers
- PLC fieldbus gateways
- High port count IO-Link masters
- 24V Digital inputs and outputs
Associated Eval Kit
Additional Resource
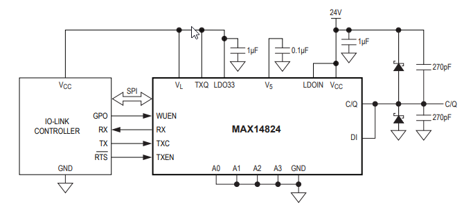
Typical Operating Circuit
Block Diagram
게시일: 2013-02-11
| 갱신일: 2023-04-13
