Analog Devices / Maxim Integrated DS2478 DeepCover® 자동차 보안 보조프로세서

Analog Devices DS2478 DeepCover® 자동차 보안 보조프로세서는 DS28E40/DS28C40 IC에서 모든 작업을 수행하는 데 필요한 HMAC 또는 ECDSA 서명을 계산할 수 있습니다. 이 보조프로세서는 DS28E40/DS28C40 IC에 대한 다중 비대칭(ECC P-256) 및 대칭(SHA-256) 보안 기능을 지원합니다. 하드웨어 구현 ECC 및 SHA-256 엔진에서 제공하는 보안 서비스 외에도 이 장치는 FIPS/NIST TRNG(순수 난수 발생기)를 통합합니다. 이 장치는 또한 6Kb의 보안 OTP(3Kb 사용자, 3Kb 키/보안), 구성 가능한 GPIO 핀 1개, 고유한 64비트 ROM ID(ROM 식별 번호)를 통합합니다.

Analog Devices DS2478 DeepCover 임베디드 보안 솔루션은 가장 안전한 키 스토리지를 제공하기 위해 여러 고급 보안 계층에서 민감한 데이터를 클럭합니다. 장치 레벨 보안 공격으로부터 보호하기 위해, 액티브 다이 차폐 장치, 암호화된 키 스토리지, 알고리즘 방법을 비롯한 다양한 침투성 및 비침투성 보안 대책이 구현됩니다. 일반적으로 자동차 보안 인증, IoT 노드 암호화 보호, 자동차 부품/도구 식별 및 교정, 호스트 컨트롤러용 암호화 키의 보안 저장에 사용됩니다.

특징

  • HW 가속기는 다음 호스트 프로세서에서 ECDSA 및 SHA-256 계산을 오프로드합니다.
    • FIPS 186 ECDSA P-256 서명 및 검증
    • 세션 키 설정을 위한 ECDH 키 교환
    • 구성 가능한 메모리의 ECDSA 인증된 R/W
    • 양방향 인증을 위한 FIPS 180 HMAC
  • ECDH에서 수립한 키를 사용하여 구성 가능한 메모리의 SHA-256 OTP(One-Time Pad) 암호화 R/W
  • 옵션 인증 컨트롤 기능이 있는 GPIO 핀 1개
    • 개방 드레인, 4mA/0.4V
    • SHA-256 또는 ECDSA 인증 온/오프 및 상태 판독 기능(옵션)
    • 안전한 부팅을 위한 멀티블록 해시 후 온/오프 기능을 설정하는 ECDSA 인증서(옵션)
  • TRNG(판독 기능이 있는 NIST SP 800-90B 준수 엔트로피 소스 포함)
  • ECC 작업을 위한 칩 생성 비공개/공개 키 쌍(옵션 제공)
  • 사용자 데이터, 키 및 인증서를 위한 OTP(One-Time Programmable) 메모리 6Kb
  • 고유하고 변경 불가능한 초기 프로그래밍된 64비트 식별 번호(ROM ID)
    • 암호화 및 키 작업에 대한 입력 데이터 구성 요소(옵션 제공)
  • I2C 통신: 최대 1MHz
  • 3.3V ±10% 공급 전압
  • -40~125°C 작동 온도 범위
  • 10핀, 3mm x 3mm, 측면 습식 TDFN 패키지
  • AEC-Q100 등급 1

애플리케이션

  • 자동차 보안 인증
  • 자동차 부품/도구/액세서리 식별 및 보정
  • 사물인터넷 노드 암호화 보호
  • 액세서리 및 주변 장치의 보안 인증
  • 호스트 컨트롤러용 암호화 키의 안전한 보관
  • 펌웨어 및/또는 시스템 매개변수의 안전한 부팅 또는 다운로드

블록 선도

블록 선도 - Analog Devices / Maxim Integrated DS2478 DeepCover® 자동차 보안 보조프로세서

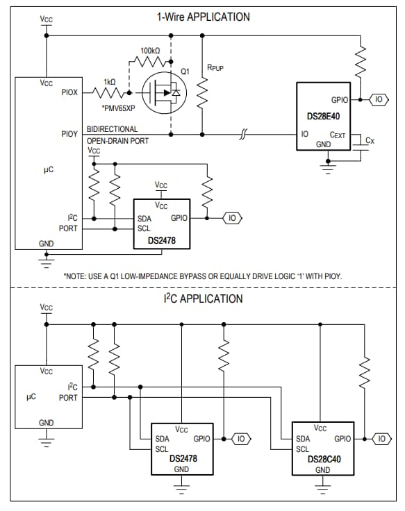
일반 애플리케이션 회로

애플리케이션 회로도 - Analog Devices / Maxim Integrated DS2478 DeepCover® 자동차 보안 보조프로세서
게시일: 2022-04-12 | 갱신일: 2023-04-14