Analog Devices Inc. MAX15159 다상 부스트/플라이백 컨트롤러
Analog Devices Inc. MAX15159 다상 부스트/플라이백 컨트롤러는 120 kHz ~ 1 MHz 스위칭 주파수를 지원하는 향상된 로우 측 MOSFET 게이트 드라이버 기능을 갖춘 고전압 장치입니다. MAX15159는 단상 또는 2상 부스트/플라이백 구성을 지원합니다. 2개의 장치를 적층하여 3상 또는 4상 작동을 제공할 수 있습니다. 모듈식 설계 지원을 위해 1.5 V ~ 2.2 V 기준 입력(REFIN)을 통해 출력 전압을 동적으로 설정할 수 있습니다. 스위칭 주파수는 내부 발진기를 설정하는 외부 저항기 또는 조정기를 외부 클록에 동기화하여 제어됩니다.특징
- 넓은 작동 범위
- 부스트 및 플라이백 구성을 위한 8 V ~ 120 V 입력 전압 범위, 반전 벅 부스트 구성을 위한 -8 V ~ -120 V 입력 전압 범위
- 단상/2상/3상 /4상 작동
- 스위칭 주파수 범위: 120 kHz~1 MHz
- 온도 범위: -40ºC ~ +125ºC
- 견고한 장애 보호 기능으로 신뢰성 향상
- 조절 가능한 입력 UVLO(부족전압 록아웃)
- 조절 가능 사이클 바이 사이클 피크 전류 제한 및 빠른 OCP(과전류 보호)
- 과열 차단
- 통합으로 설계 설치 공간 감소
- 피드백 샘플 및 홀드로 절연형 플라이백 컨버터에서 무광 피드백 지원
- 로우 측 MOSFET 드라이버 통합
- 다상 동기화 및 인터리브 작동
- 액티브 위상 전류 밸런스 제어
애플리케이션
- 통신
- 산업
- 다상 플라이백
- IEEE802.3bt 전원 공급 장치
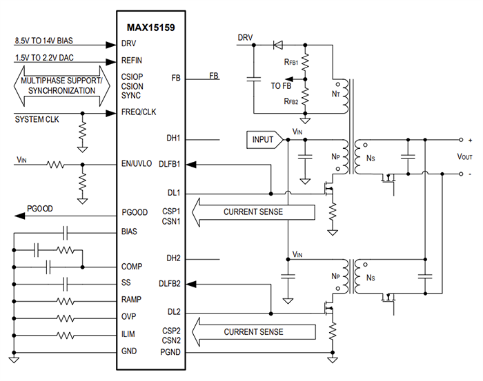
개략적인 애플리케이션 다이어그램
게시일: 2024-02-27
| 갱신일: 2024-03-12
