ADILTC7897의 넓은 입력 및 출력 전압 범위는 높은 강압 비율과 넓은 범위의 양극에서 음극 전압 변환을 지원합니다. LTC7897의 게이트 드라이버는 15V ABS 최대 등급의 견고함과 드라이브 레벨 및 데드 타임을 조정할 수 있는 유연성을 제공하여 애플리케이션을 최적화합니다. LTC7897의 게이트 드라이브 전압은 선택적으로 5~10V 범위로 조절하여 로직 레벨 또는 표준 임계값 MOSFET을 사용할 수 있도록 지원합니다. LTC7897의 데드 타임은 마진을 위해 외부 저항기를 사용하여 최적화하거나 더 높은 효율을 위해 애플리케이션을 사용자 정의하고 고주파 작동을 지원할 수 있습니다.
특징
- 4~135V의 넓은 VIN 범위(140VABS 최대)
- 0.8Vㅍ≤ VOUT ≤ 135V의 넓은 출력 전압 범위(140VABS 최대)
- 5~10V 범위로 조절 가능한 게이트 드라이브 레벨(OPTI-DRIVE, 15V ABS 최대)
- 조절 가능한 드라이버 전압 UVLO
- 턴온 및 턴오프 드라이버 강도를 조절할 수 있는 분할 출력 게이트 드라이버
- 적응형 또는 저항기 조절 가능 데드 타임
- 100% 듀티 사이클 작동
- 5μA의 낮은 작동 IQ(48VIN~3.3VOUT)
- 확산 스펙트럼 주파수 변조
- 프로그래밍 가능한 주파수(100kHz~2.5MHz)
- 동기화 가능한 주파수(100kHz~2.5MHz)
- 28핀(4mm x 5mm) QFN 패키지
애플리케이션
- 산업용 전력 공급 시스템
- 군사/항전
- 통신 전력 시스템
일반 응용 분야
VOUT 효율성
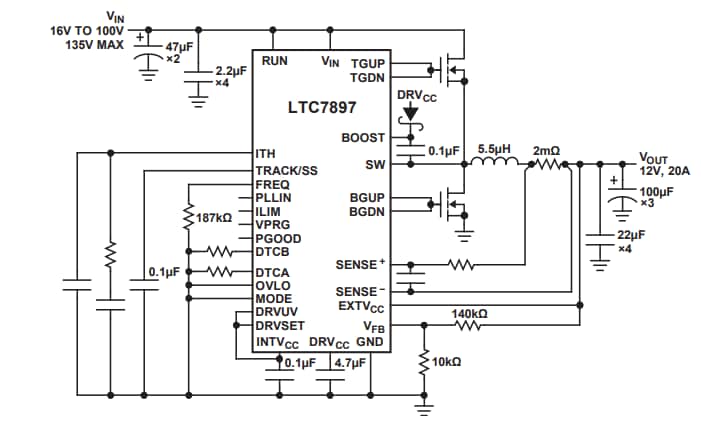
블록 선도
게시일: 2025-05-06
| 갱신일: 2025-05-11

