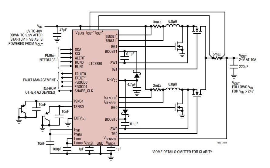
LTC7880은 GUI(그래픽 사용자 인터페이스)를 갖춘 LTpowerPlay™ 소프트웨어 개발 도구에 의해 지원됩니다. 이 장치는 외부 구성 레지스터뿐만 아니라 디지털 인터페이스로 스위칭 주파수, 출력 전압 및 장치 어드레스를 프로그래밍할 수 있습니다. 매개변수는 디지털 인터페이스를 통해 설정하거나 EEPROM에 저장할 수 있습니다. LTC7880 게이트 드라이브는 효율을 최대화하기 위해 6.3~9V 범위로 프로그래밍할 수 있습니다. 두 출력 모두 독립적인 전력 양호 표시기와 FAULT 기능을 갖추고 있습니다.
특징
- PMBus/I2C 호환 직렬 인터페이스
- 입력 및 출력 전압과 전류, 온도 및 결함을 포함하는 원격 측정 리드-백
- 프로그래밍 가능 전압, 전류 제한, 디지털 소프트 스타트/스톱, 시퀀싱, 마지닝, OV/UV/OC, 주파수 및 제어 루프 보상
- 온도에 대해 ±0.5% 미만의 출력 오류
- 통합형 16비트 ADC 및 12비트 DAC
- ECC 및 오류 로깅 기능이 내장된 내부 EEPROM
- 통합 N채널 MOSFET 게이트 드라이버
- 전력 변환
- 폭넓은 입력 전압 범위: 5~40V
- 시동 후 2.5V까지 작동
- 최대 60V VOUT0, VOUT1 범위
- 아날로그 전류 모드 컨트롤
- 최대 6개 위상(50kHz~500kHz)을 위한 정확한 PolyPhase® 전류 공유
- 52 리드(7mm×8mm) QFN 패키지로 제공
애플리케이션
- 자동차 상시 가동 및 시동 정지 시스템
- 산업용 및 PoL(Point-of-Load) 애플리케이션
일반 애플리케이션
게시일: 2019-12-02
| 갱신일: 2024-02-27

