Analog Devices Inc. LTC7060 100V 하프 브리지 드라이버
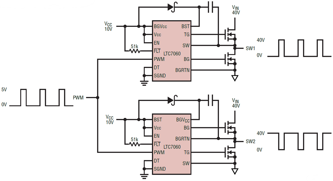
Analog Devices LTC7060 하프 브리지 드라이버는 최대 100V의 공급 전압으로 하프 브리지 구성에서 N채널 MOSFET을 구동합니다. 이 제품은 전원 공급에 독립적인 3상태 PWM 입력 논리를 갖추고 있습니다. 고유한 플로팅 아키텍처 덕분에 게이트 드라이버 출력이 견고하고 접지 잡음에 덜 민감합니다. 대칭 설계를 통해 하프 브리지 스위칭 노드가 입력 논리를 반전하거나 반전하지 않을 수 있습니다. 0.8Ω 풀다운 및 1.5Ω 풀업 기능을 갖춘 강력한 출력은 매우 짧은 전환 시간으로 고전압 MOSFET의 큰 게이트 정전 용량을 쉽게 구동합니다. 조절 가능한 켜기 및 끄기 지연 기능을 통해 높은 효율과 신뢰도를 위한 시스템 최적화가 가능합니다. 적응형 슛스루 보호 기능이 MOSFET 교차 전도로 인한 전류 발생을 방지합니다. VCC 전원 및 플로팅 드라이버 전원 공급 장치 모두에 있는 UVLO(저전압 차단) 회로는 저전압 조건 상태일 때 해당 외부 MOSFET을 끄고 FLT 핀을 풀다운합니다.특징
- 고유한 대칭 플로팅 게이트 드라이버 아키텍처
- 높은 잡음 내성, 입력 및 출력 접지 간 ±10V 접지 차이 허용
- IC 공급 전압 VCC 와 무관하게 최대 100V 입력 전압
- 작동 전압: 6~14V VCC
- 게이트 드라이버 전압: 4~14V
- 빠른 켜기/끄기를 위한 0.8Ω 풀다운, 1.5Ω 풀업
- 적응형 슛스루 보호
- 프로그래밍 가능 데드타임
- 활성화 핀이 있는 3상태 PWM 입력
- VCC UVLO/OVLO 및 플로팅 전원 UVLO
- 듀얼 N채널 MOSFET 구동
- 오픈 드레인 오류 표시등
- 열 강화 12리드 MSOP 패키지로 제공
- AEC-Q100 인증
애플리케이션
- 자동차 및 산업용 전력 공급 시스템
- 전기통신 전력 시스템
- 하프 브리지 및 풀 브리지 컨버터
일반 애플리케이션
게시일: 2020-04-14
| 갱신일: 2024-09-26
