Analog Devices Inc. LTC4376 전원 스위치 IC
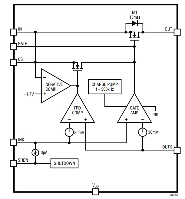
Linear Technology/Analog Devices LTC4376 전원 스위치 IC는 내부 15mΩ N채널 MOSFET을 사용하는 7A 아이디얼 다이오드입니다. 이 다이오드는 다이오드 OR 및 고전류 다이오드 애플리케이션에 사용하는 쇼트 키 다이오드를 대체하기 위한 것이다. LTC4376 스위치 IC는 내부 MOSFET의 순방향 전압 강하를 제어하여 발진없이 원활한 전류 전달을 보장합니다. 이 전원 스위치 IC는 낮은 소비전력, 열 발산 및 PC 보드 면적을 줄입니다. LTC4376 전원 스위치 IC는 4~40V 작동 전압 범위와 -40V 역 입력 보호 범위에서 작동합니다. 이 스위치 IC는 16핀 5mm x 4mm DFN 패키지로 제공됩니다. 자동차 배터리 보호, 중복 전원 공급 장치, 휴대용 배터리 장치, 컴퓨터 시스템/서버에 사용됩니다.특징
- 전력 쇼트키 다이오드를 대체하여 전력 손실을 줄임
- 폭넓은 작동 전압 범위: 4~40V
- 내부 15mΩ N채널 MOSFET
- –40V까지 역 입력 보호
- 낮은 셧다운 전류: 9μA
- 낮은 작동 전류: 150μA
- 발진없이 부드러운 전환
- 16핀 5mm x 4mm DFN 패키지로 제공
애플리케이션
- 자동차 배터리 보호
- 중복 전원 공급 장치
- 휴대용 배터리 장치
- 컴퓨터 시스템/서버
LTC4376 블록 선도
LTC4376 일반 애플리케이션 다이어그램
전력 소산과 부하 전류 비교
게시일: 2018-12-25
| 갱신일: 2023-02-14
