Analog Devices Inc. LTC389x 동기식 DC/DC 컨트롤러
Linear Technology/Analog Devices LTC389x 동기식 컨트롤러는 고성능 강압 스위칭 레귤레이터 DC/DC 컨트롤러입니다. LTC3894 시리즈를 제외한 LTC389x 컨트롤러는 모든 N채널 동기식 전력 MOSFET 스테이지를 구동합니다. MOSFET 스테이지는 최대 150V의 입력 전압에서 작동할 수 있습니다. 고전압 LTC3894 컨트롤러는 P채널 전력 MOSFET 스위치를 구동합니다. LTC389x의 정 주파수, 전류 모드 아키텍처는 최대 850kHz의 위상 고정 주파수를 구현합니다. 설계자는 5~10V의 범위로 게이트 드라이브 전압을 프로그래밍할 수 있습니다. 이 프로그래밍을 통해 표준 수준 또는 로직 FET를 사용할 수 있어 최대 효율을 달성할 수 있습니다. 설계자는 외부 레지스터를 사용하여 0.8~60V의 범위로 출력 전압을 프로그래밍할 수 있습니다. 핀 프로그래밍을 통해 고정 5V 또는 3.3V 출력 전압을 제공할 수 있습니다.LTC389x 컨트롤러의 통합 스위치는 외부 부트스트랩 다이오드가 필요하지 않습니다. 내부 충전 펌프를 100% 듀티 사이클로 작동할 수 있습니다. OPTI-LOOP® 보정 기능이 폭넓은 출력 정전용량 및 ESR 값에서 과도 응답을 최적화합니다. LTC389x 컨트롤러는 무부하 대기 전류가 40μA로 낮은 배터리 전원 공급 시스템에서 작동 실행 시간을 연장시킵니다.
특징
- 폭넓은 VIN 범위: 4~140V(150V 절대 최대)
- 폭넓은 출력 전압 범위: -60V~60V
- 조절식 게이트 드라이브 수준: 5V~10V(OPTI-DRIVE)
- 낮은 작동 IQ: 40μA(차단 시 = 10μA)
- 100% 듀티 사이클 작동
- 외부 부트스트랩 다이오드 필요 없음
- 선택 가능한 게이트 드라이브 UVLO 임계값
- DRVCC에 대한 온보드 LDO 또는 외부 NMOS LDO
- VOUT 측 EXTVCC LDO 전원 드라이버
- 위상-잠금 주파수(75kHz~850kHz)
- 프로그램 가능 고정 주파수(50kHz 900kHz)
- 가벼운 부하에서 선택 가능한 연속, 펄스 스키핑 또는 낮은 리플 버스트 모드 작동
- 조절 가능 버스트 클램프 및 전류 제한
- 조절 가능 또는 고정(5V/3.3V) 출력 전압
- 전력 양호 출력 전압 모니터
- 프로그램 가능 입력 과전압 로크아웃
- 38리드 TSSOP 고전압 패키지
애플리케이션
- 자동차 및 산업용 전력 공급 시스템
- 고전압 배터리 작동식 시스템
- 전기통신 전력 공급 시스템
- 분배 전원 시스템
추가 자료
기술 문서
LTC3890 일반 애플리케이션
LTC3894 일반 애플리케이션
LTC3895 일반 응용 분야
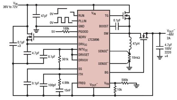
LTC3896 일반 응용 분야
게시일: 2017-04-28
| 갱신일: 2022-03-11
