Analog Devices Inc. LT8309 2차측 정류기 드라이버
Linear Technology/Analog Devices Inc. LT8309 2차측 동기식 정류기 드라이버는 플라이백 토폴로지에서 출력 정류기 다이오드를 대신합니다. 다이오드가 N채널 MOSFET를 대신할 때 출력 다이오드의 열 제한으로 인해 사용이 더 이상 제약을 받지 않습니다. 이 IC는 드레인-소스 전압을 감지하여 전류가 음수가 되는 시기를 판단함으로써 다이오드 동작을 따라합니다. 구성 요소의 낮은 최소 온 및 오프 타임이 잡음 내성을 개선하는데 도움이 됩니다.26ns의 전파 지연 특징이 있는 애플리케이션이 DCM(불연속 전도 모드) 및 CrCM(임계 전도 모드)에서 작동할 수 있습니다. 이 게이트 드라이버에는 빠른 턴-오프를 위한 0.8Ω 풀다운 장치가 포함되어 있습니다. 40V VCC 정격 전압 덕분에 MOSFET의 출력 전압 또는 정류된 드레인 전압에서 부품을 구동할 수 있습니다. 400μA의 낮은 대기전류가 낮은 출력 전류에서 효율을 극대화합니다.
특징
- DCM 및 BCM/CrCM 전도 모드 플라이백 토폴로지와 함께 작동
- VCC: 4.5~40V
- 최대 150V의 MOSFET 지원
- 26ns의 턴-오프 전파 지연
- 정확한 최소 온/오프 타이머로 신뢰성 있는 작동 보장
- 조절 가능하고 정확한 트립 지점: +5m~-30mV
- 1Ω 게이트 드라이버 풀다운
- SOT-23 5리드 패키지
애플리케이션
- 고출력 전류 플라이백
- 고효율 플라이백
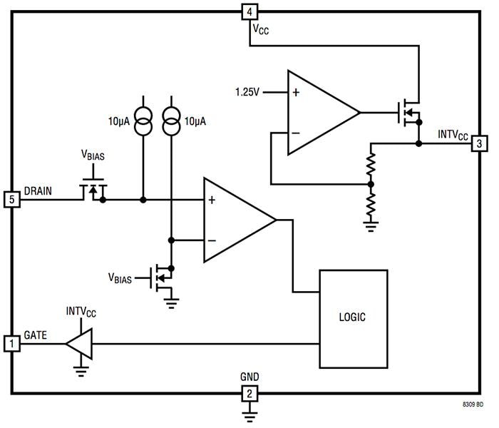
블록 선도
게시일: 2017-05-04
| 갱신일: 2022-03-23
