Analog Devices Inc. LT3750A 커패시터 충전기 컨트롤러
Analog Devices Inc. LT3750A 커패시터 충전기 컨트롤러는 사용자가 조절할 수 있는 대상 전압까지 대형 커패시터를 신속하게 충전하도록 설계된 플라이백 컨버터입니다. 이 장치는 모든 크기의 커패시터를 충전하고 고전류 NMOS FET를 구동합니다. LT3750A 커패시터 충전기 컨트롤러는 전환 손실을 최소화하고 변압기 크기를 줄여주는 경계 모드 제어 구조를 통합하고 있습니다. 변압기 권선 비율과 2개의 외부 저항기가 출력 전압을 쉽게 조절합니다. LT3750A 커패시터 충전기 컨트롤러는 3~24V의 넓은 입력 전압 범위로 다양한 전원에서 작동할 수 있습니다. 78mV 낮은 전류 감지 기능은 피크 스위치 전류를 정확하게 제한하고 효율을 극대화하는데 도움이 됩니다. 일반적인 애플리케이션은 300ms 이내에 100µF 커패시터를 300V까지 충전할 수 있습니다. 이 컨트롤러는 비상 경고 비컨, 전문 포토 플래시 시스템, 전기 펜스, 폭발기, 고전압 전원 공급 장치 및 보안 제어 시스템에 사용하기에 적합합니다.특징
- 모든 크기의 커패시터 충전
- 쉽게 조절 가능한 출력 전압
- 고전류 NMOS FET 구동
- 1차 측 감지 - 출력 전압 분배기 불필요
- 3~24V 넓은 입력 전압 범위
- -40~85°C 작동 온도 범위
- 10-리드 MS 패키지로 제공
애플리케이션
- 비상 경고 비컨
- 전문적인 광플래시 시스템
- 보안/재고 관리 시스템
- 고전압 전원 공급 장치
- 전기 펜스
- 분전기
일반 애플리케이션 회로
성능 그래프
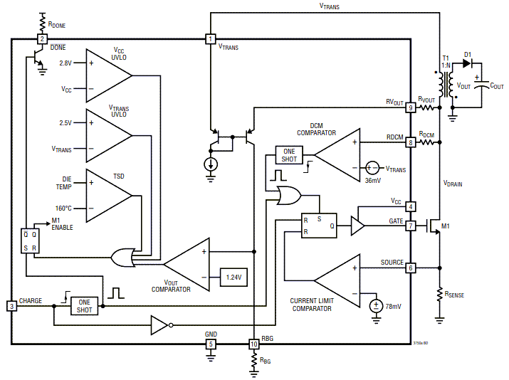
블록 선도
게시일: 2021-07-29
| 갱신일: 2022-03-11
