ADI LT3073 드롭아웃 초고속 선형 레귤레이터는 0.5V ~ 1.2V에서 50mV 증분, 1.2V ~ 1.8V에서 100mV 증분, 2V, 2.5V, 3V, 3.3V 및 4.2V에서 개별 레벨로 디지털 방식으로 선택 가능한 출력 전압을 제공합니다. 이 장치의 단일 이득 작동은 프로그래밍된 출력 전압과 관계없이 거의 일정한 출력 잡음, PSRR, 대역폭 및 부하 조정을 제공합니다. 또한 LT3073에는 고유한 추적 기능(VIOC)이 포함되어 업스트림 스위칭 레귤레이터를 제어하여 LT3073에서 일정한 전압을 유지하고 전력 소모를 최소화합니다.
내장형 보호 기능에는 UVLO, 내부 전류 제한 및 히스테리시스를 이용한 열 셧다운 기능이 포함됩니다.
LT3073은 콤팩트한 22리드(3mm x 4mm) LQFN 패키지(QFN 설치 공간이 있는 라미네이트 패키지)로 제공됩니다.
특징
- 1.2μVRMS로 매우 낮은 RMS 잡음 (10Hz~100kHz)
- 3nV/√ 초저 스폿 잡음(10kHz)
- 7µVP-P 초저 1/f 잡음 (0.1Hz~10Hz)
- 52dB 고주파 PSRR(1MHz)
- 초고속 과도 응답
- 45mV(표준) 드롭아웃 전압
- 0.5V~4.2V로 디지털 프로그래밍 가능한 VOUT
- 라인, 부하 및 온도 출력 공차에 대해 ±1.5%
- 3A 정밀 전류 모니터에서 ±3% 정확도
- 3A 프로그래밍 가능 전류 제한에서 ±3%
- 0.6~5.5V 입력 범위
- ±2.5% 디지털 출력 마지닝
- 세라믹 출력 커패시터로 안정적임(최소 10μF)
- 더 높은 전류를 위한 병렬 다중 장치
- 업스트림 스위칭 컨버터를 제어하는 VIOC 핀
- 정밀 활성화/UVLO(부족전압 록아웃)
- PG(Power Good) 플래그
- 온도 모니터
- 22리드(3mm x 4mm) LQFN 패키지
애플리케이션
- PLL, VCO, 믹서, LNA, PA의 RF 전원 공급 장치
- 고속/고정밀 데이터 컨버터
- 저잡음 계측
- 전원 공급 장치 전환용 포스트 레귤레이터
- FPGA 및 DSP 전원 공급 장치
- 의료 애플리케이션
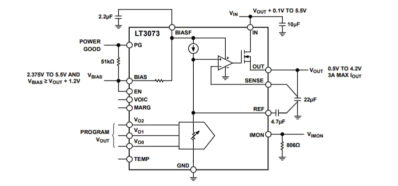
개략적인 애플리케이션 다이어그램
과도 응답
게시일: 2023-03-22
| 갱신일: 2025-01-28

