ADI EVAL-ADAQ8088EBZ 평가 보드는 SMA(Subminiature A) 커넥터(Jx)를 통해 베이스밴드 차동 I/Q(위상 내/쿼드러처) 입력을 지원하고 SMA 출력 커넥터를 통해 파이프라인 ADC(아날로그-디지털 컨버터)를 구동합니다. 이 평가 보드는 모든 액티브 및 패시브 구성 요소를 통합하여 I/Q 복조기의 출력과 ADC 측 입력 사이에 완전한 신호 체인을 형성합니다.
특징
- 3개의 공통 신호 처리 및 조정 블록, 전치 증폭기 1개, 8극 필터 1개 및 다양한 복조기 애플리케이션을 지원하기 위해 통합된 ADC 드라이버 1개 포함
- 적절한 작동을 위해 외부 구성 요소 불필요
필수 장비
- 2.7~3.3V의 벤치 공급 전압
- SMA 케이블
- 4 포트 또는 2 포트 네트워크 분석기
- AD9681-125EBZ 평가 키트
- HSC-ADC-EVALEZ 평가 키트
- Keysight 33600A 발생기
- Allen Avionics LPF #F3056-7P7(2개)
- Windows® 운영 체제 PC
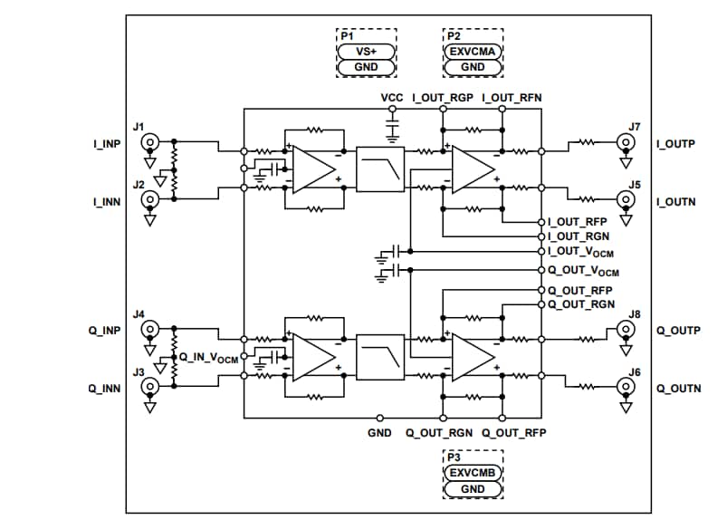
블록 선도
연결 선도
게시일: 2021-04-16
| 갱신일: 2025-03-25

