ADI EVAL-ADA4099-1 평가 보드에는 입력 및 출력에 에지 장착식 SMA(Subminiature Version A) 커넥터가 있어 테스트 장비 또는 기타 회로에 효율적으로 연결할 수 있습니다. 입력 및 출력에 사용할 수 있는 대안으로 벌크 테스트 포인트도 통합되어 있습니다.
최적화된 EVAL-ADA4099-1 평가 보드 접지면, 구성 요소 배치 및 전원 공급 장치를 통해 최대의 회로 유연성과 성능을 제공합니다. 이 보드는 SMT(표면 장착 기술)와 0805 크기의 거의 모든 구성 요소를 결합하여 간소화된 설치와 필요 시 0603 크기로 고정된 바이패스 커패시터(C1~C4)를 제외한 교체 및 납땜 옵션을 제공합니다. EVAL-ADA4099-1에는 또한 사용자에게 다양한 애플리케이션 회로와 구성을 구현할 수 있는 옵션과 유연성을 제공하는 비장착 저항 및 커패시터 패드가 있습니다.
특징
- ADA4099-1용의 모든 기능이 구비된 평가 보드
- 효율적인 프로토타이핑 가능
- 사용자 지정 회로 구성
- 설비 및 기타 회로 테스트를 위한 간소화된 연결
필수 장비
- 이중 출력 DC 전원 공급 장치
- 이중 채널 신호 발생기
- 오실로스코프
- 바나나 잭-그래버 케이블
- BNC-SMA 케이블
전면 및 후면 레이아웃
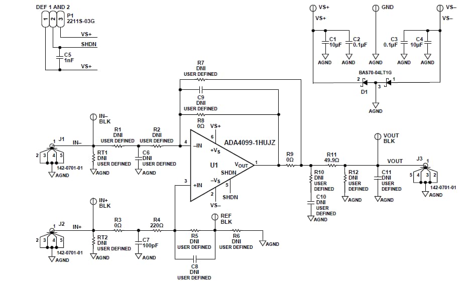
계통도
게시일: 2021-04-07
| 갱신일: 2022-03-11

