Analog Devices Inc. LTC4041 전력 관리자용 DC2642A 평가 보드
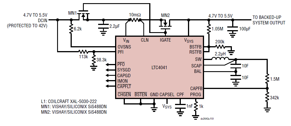
Linear Technology/Analog Devices의 LTC4041 전력 관리자용 DC2642A 평가 보드는 LTC4041 슈퍼커패시터 백업 전력 관리자를 평가하도록 설계되었습니다. 이 LTC4041은 2.9~5.5V 전원 레일을 위한 완벽한 슈퍼커패시터 백업 시스템입니다. LTC4041 PMIC는 2개의 직렬 커패시터 DC2642A-A와 단일 커패시터 DC2642A-B의 스택으로 작동합니다. 이 DC2642A 평가 보드는 10F 슈퍼커패시터를 사용하여 단기 전원 백업으로 5V 레일 설계를 시연합니다. DC2642A 보드는 입력 전류 제한, 충전 전류 제한, 충전 전압, 전원 장애 임계 값 및 부스트 전압을 제공합니다. 이러한 모든 기능은 보드의 저항 값을 변경하여 구성할 수 있습니다. 이 DC2642A 평가 보드는 평가를 지원하는 상태 핀의 모니터링 핀과 LED 표시기로 구성되어 있습니다.특징
- Designed to evaluate LTC4041 supercapacitor backup power manager
- Demonstrate the designs of a 5V rail with a short-term power backup using 10F supercapacitors
- Boards offer input current limit, charge current limit, charge voltage, power fail threshold, and boost voltage
일반 애플리케이션 회로
게시일: 2018-10-03
| 갱신일: 2025-01-29
