ADI LT6110 데모 보드 DC3033A A는 내부 감지 저항기, 외부 25mΩ 감지 저항기 또는 5.4mΩ PCB 트레이스 감지 저항기를 사용하기 위해 LT6110용으로 점퍼 구성 가능합니다. LT6110 데모 보드 DC3033A의 기본 구성은 LT6110이 내부 감지 저항기로 사용하도록 설계되었습니다.
사양
- 2~50V 공급 전압 범위
- 300µV 증폭기 입력 오프셋 전압
- 30µA 공급 전류
- 180kHz IOUT 신호 대역폭
빠른 시작 설정
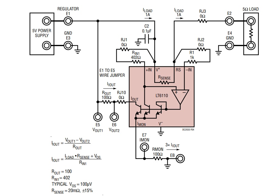
빠른 설정 회로 및 방정식
게시일: 2021-01-04
| 갱신일: 2022-03-11

