Analog Devices Inc. ADRF6650 이중 다운 컨버터

Analog Devices Inc. ADRF6650 듀얼 다운 컨버터는 듀얼 믹서, 이중 디지털 스위치 감쇠기, 이중 디지털 가변 이득 증폭기, PLL(위상 고정 루프) 및 VCO(전압 제어 발진기)를 통합했습니다. 또한 ADRF6650은 RF(무선 주파수) 밸룬 2개, SGC(직렬 이득 제어) 제어 장치, TDD(시분할 듀플렉스) 작동을 위한 고속 활성화 입력 장치를 통합했습니다.

온칩 RF 밸룬은 ADI ADRF6650 듀얼 다운 컨버터가 50Ω 종단 RF 입력을 지원할 수 있도록 합니다. 통합된 패시브 믹서는 200MHz 슬라이딩 IF(중간 주파수) 창을 위해 고도의 선형 다운 변환 기능을 제공합니다. ADRF6650은 광대역 구형파 제한 LO(국부 발진기) 증폭기를 사용하여 450~2,700MHz RF 대역폭을 달성합니다. 이 증폭기를 사용하면 기존 협대역 정현파 LO 증폭기 솔루션과 달리 LO를 광범위한 대역폭에서 RF 입력 초과 또는 미만으로 적용할 수 있습니다.

ADRF6650은 고급 SiGe(실리콘-게르마늄), BiCMOS(양극 상보성 금속 산화 반도체) 공정을 사용하여 설계되었습니다. 이 장치는 노출 패드와 함께 56리드, RoHS 준수, 8mm × 8mm, LFCSP(리드 프레임 칩 스케일 패키지)로 제공됩니다. 성능은 -40~105°C 최대 패들 온도를 기준으로 지정되어 있습니다.

특징

  • 분수형 N PLL/VCO가 통합된 이중 다운 컨버터
  • 450~2,700MHz 연속 RF
  • 450~2,900MHz, 하이측 또는 로우측 주입 LO 주파수
  • 43dB 이득 제어 범위
  • 업/다운 및 SPI로 이득 제어
  • 단일 종단 50Ω 입력 장치를 위한 통합 RF 밸룬
  • 3.3V 및 5V 전원 공급
  • 8mm × 8mm, 56리드 LFCSP 패키지

애플리케이션

  • 다중 대역/다중 표준 셀룰러 기지국 다기능 수신기
  • 광대역 무선 링크 다기능 다운 컨버터
  • 다중 모드 셀룰러 익스텐더 및 피코셀

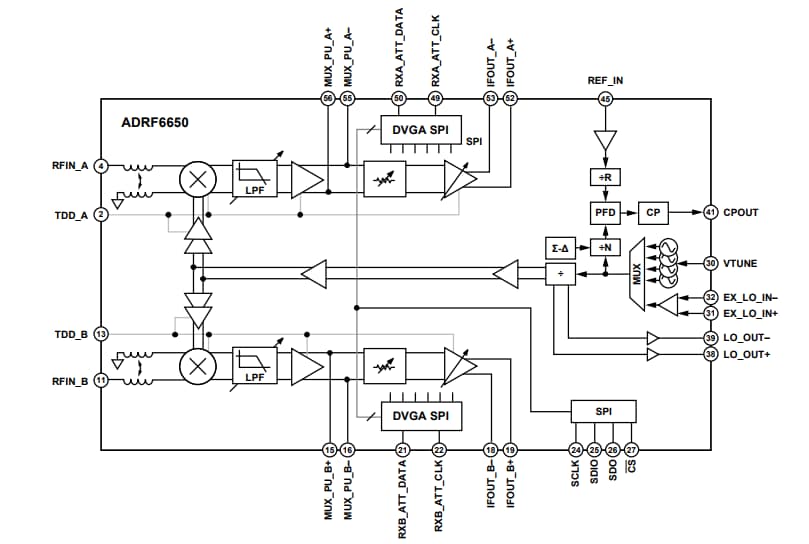
기능 블록 선도

블록 선도 - Analog Devices Inc. ADRF6650 이중 다운 컨버터
게시일: 2021-03-22 | 갱신일: 2022-03-11