특징
- ADRF5300 장치 및 외부 구성 요소 포함
- RF 커넥터
- 테스트 장비에 쉽게 연결
- 보정을 위한 보드 내장형 스루 라인
애플리케이션
- Industrial scanners
- Test instrumentation
- 5G Millimeter-wave cellular infrastructures
- Military radios, radars, and electronic counter measures (ECMs)
- Microwave radios and very small aperture terminals (VSATs)
필수 장비
- DC 전원 공급 장치
- 네트워크 및 스펙트럼 분석기
- 신호 발생기
보드 레이아웃
테스트 설정 블록 선도
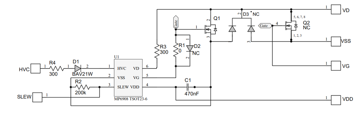
계통도
회로 배치
게시일: 2020-10-29
| 갱신일: 2024-11-26

