Analog Devices Inc. ADRF5022-EVALZ 평가 보드

Analog Devices ADRF5022-EVALZ 평가 보드는 ADRF5022을 평가하기 위한 완벽한 기능을 갖춘 장치입니다. ADRF5022은 실리콘 공정으로 제조된 SPDT(단극 쌍투) 스위치입니다. ADI ADRF5022-EVALZ 평가 보드는 ADRF5022의 기능 및 성능을 시연하도록 설계되었으며 보정을 위한 쉬운 연결 및 스루 라인을 제공합니다.

특징

  • ADRF5022용으로 완벽한 기능을 구비한 평가 보드
  • 테스트 장비에 쉽게 연결
  • 보정용 관통 라인

애플리케이션

  • 테스트 및 계측
  • 5G 밀리미터파 셀룰러 인프라
  • 마이크로파 무선 장치 및 초소형 지구국(VSAT)
  • 군사용 무선, 레이더, ECM(전자 방해 기술)
  • 산업용 스캐너

필수 장비

  • DC 전원 공급 장치
  • 네트워크 분석기

레이아웃

위치 회로 - Analog Devices Inc. ADRF5022-EVALZ 평가 보드

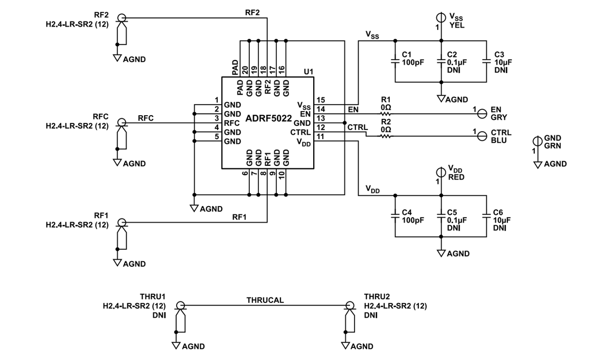
계통도

계통도 - Analog Devices Inc. ADRF5022-EVALZ 평가 보드
게시일: 2023-12-18 | 갱신일: 2024-01-09