ADI ADPL62092는 5핀 SOT23 패키지로 제공되며, -40~+125°C의 온도 범위에서 작동합니다.
특징
- 온도 범위(TA = +125°C)에 걸쳐 3.6V에서 5µA(일반), 6.8µA(최대)의 낮은 공급 전류
- 50mV/100mV 단위로 1~5V 범위의 공장 설정 리셋 임계값 옵션
- Watchdog 타이머 기능
- 수동 리셋 입력
- VCC가 1V 이상일 때 리셋 유효 보장
- 오픈 드레인 리셋 출력
- 전력 공급 과도 내성
- 작동 온도 범위: -40 °C~++125 °C
애플리케이션
- 휴대용/배터리 전원식 장비 또는 계측
- 스마트폰
- MP3 플레이어/전자 판독기 태블릿
- 포도당 및 환자 모니터
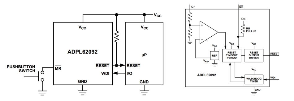
간소화된 애플리케이션 다이어그램
타이밍 다이어그램
게시일: 2025-03-19
| 갱신일: 2025-04-01

