Analog Devices Inc. ADL8150-EVALZ 평가 보드

Analog Devices Inc. ADL8150-EVALZ 평가 보드는 10mil 두께, Rogers 4350B 및 Isola370HR, 구리 피복으로 제작된 4 레이어 PCB(인쇄 회로 기판)로 구성되며 공칭 두께는 62mil입니다. ADL8150-EVALZ 보드 RFIN 및 RFOUT 포트는 2.9mm, 암형 동축 커넥터로 채워져있으며 각 RFIN 및 RFOUT 트레이스는 50Ω 특성 임피던스를 갖습니다.

특징

  • 4 레이어, Rogers 4350B 및 Isola 370HR 평가 보드
  • End launch, 2.9mm RF 커넥터
  • 스루 보정 경로(설치)

필수 장비

  • RF 신호 발생기
  • RF 스펙트럼 분석기
  • RF 네트워크 분석기
  • 5V, 200mA 전원 공급 장치

전면도 및 후면도

Analog Devices Inc. ADL8150-EVALZ 평가 보드

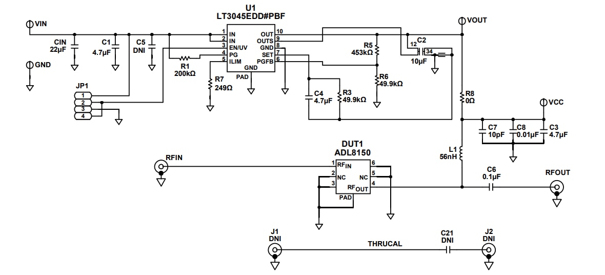
계통도

계통도 - Analog Devices Inc. ADL8150-EVALZ 평가 보드

레이아웃

Analog Devices Inc. ADL8150-EVALZ 평가 보드
게시일: 2021-03-08 | 갱신일: 2022-03-11