Analog Devices Inc. ADL8104용 평가 보드
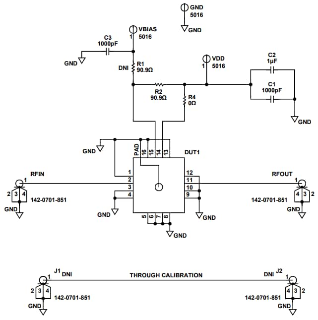
Analog Devices Inc. ADL8104용 평가 보드는 10mil 두께, Rogers 4350B 및 Isola 370HR, 구리 피복, 62mil의 공칭 두께로 제작된 4 레이어 PCB(인쇄 회로 기판)로 구성됩니다. ADL8104-EVALZ의 RFIN 및 RFOUT 포트에는 3.5mm 암 동축 커넥터가 장착되어 있습니다. 해당 RF 트레이스는 50Ω 특성 임피던스를 가지고 있습니다. ADL8104-EVALZ는 ADL8104의 전체 -40~+85°C 작동 온도 범위에서 사용하기에 적합한 구성 요소로 채워져있습니다. 보드 트레이스 손실을 교정하기 위해 J1 및 J2 커넥터 사이에 통과 교정 경로가 제공됩니다. J1 및 J2에는 보정 경로를 통해 사용하기 위해 RF 커넥터가 장착되어야 합니다.특징
- 4 레이어, Rogers 4350B 및 Isola 370HR 평가 보드
- End launch, 3.5mm RF 커넥터
- 스루 보정 경로(설치)
애플리케이션
- Test instrumentation
- Military communications
필수 장비
- RF signal generator
- RF spectrum analyzer
- RF network analyzer
- 5V, 300mA power supply
계통도
Resource
게시일: 2020-10-27
| 갱신일: 2024-11-25
