![]() |
Analog |
| 특징
응용 분야
|
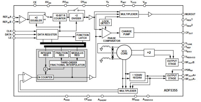
기능 블록 선도![]() |
EV-ADF5355SD1Z 평가 보드Analog |
![]() |
>
게시일: 2018-05-17
| 갱신일: 2018-05-17






