Analog Devices Inc. ADAQ4003 18비트 µModule® 데이터 수집 시스템
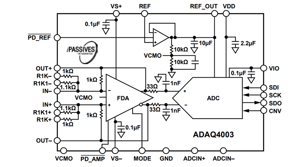
Analog Devices Inc. ADAQ4003 18비트 2MSPS µModule® 데이터 수집 시스템은 설계자에서 장치로 구성요소 선택, 최적화, 레이아웃에 대한 신호 체인 설계 문제를 전송하여 정밀 측정 시스템의 개발 주기를 줄이는 신호 체인 솔루션입니다. ADAQ4003은 여러 개의 공통 신호 처리 및 조정 블록을 단일 장치에 결합하여 최종 시스템 구성품 수를 줄이는 SIP(패키지의 시스템) 기술을 구현합니다. 이 블록에는고 분해능 18비트, 2MSPS SAR(연속 근사 레지스터), ADC(아날로그-디지털 컨버터), 저잡음, FDA(완전 차동 ADC 드라이버 증폭기)와 안정적인 기준 버퍼가 포함됩니다.ADI ADAQ4003 µModule 데이터 수집 시스템은 온도에 종속된 오류 소스를 최소화하고 최적화된 성능을 제공하기 위해 우수한 매칭 및 드리프트 특성을 가진 중요한 수동 부품으로 구성된 iPassive® 기술을 통합하고 있습니다.
신호 체인 솔루션은 소형 7mm × 7mm, 0.80mm 피치, 49 볼 CSP_BGA 소형 폼 팩터로 제공되며 성능은 그대로 유지하고 최종 시스템 BOM 관리를 간소화합니다. 이 시스템 통합 수준 덕분에 ADAQ4003은 PCB(인쇄 회로 기판) 레이아웃에 훨씬 덜 민감한 동시에 광범위한 신호 레벨에 유연성을 제공합니다.
SPI(직렬 주변 장치 인터페이스) 호환 직렬 사용자 인터페이스는 별도의 VIO 전원을 사용하여 1.8V, 2.5V, 3V 또는 5V 로직과 호환됩니다. ADAQ4003은 -40~+125°C에서 작동하도록 지정되어 있습니다.
특징
- 개선된 설계 과정
- 입력 범위를 선택할 수 있는 완전 차동 ADC 드라이버
- 입력 범위(5V VREF 포함): ±10V, ±5V 또는 ±2.5V
- 필수 수동 부품 포함
- ±0.005% iPassives 정합 저항기 어레이
- 넓은 입력 공통 모드 전압 범위
- 높은 공통 모드 제거비
- 단일 종단-차동 변환
- 입력 범위를 선택할 수 있는 완전 차동 ADC 드라이버
- 향상된 신호 체인 밀도
- 소형, 7mm × 7mm, 0.80mm 피치, 49 볼 CSP_BGA
- 개별 솔루션 대비 4배의 설치 면적 감소
- VCM 생성 기능이 있는 보드 내장형 기준 버퍼
- 소형, 7mm × 7mm, 0.80mm 피치, 49 볼 CSP_BGA
- 고성능
- 2MSPS의 처리량, 파이프라인 지연 없음
- 18비트의 누락 없는 코드 보장
- INL: ±3ppm(표준), ±8ppm(보장)
- SINAD: 99dB(표준)(G = 0.454)
- 오프셋 오류 드리프트 0.7ppm/°C(표준)(G = 0.454)
- ±0.5ppm/°C의 표준 이득 오류 드리프트
- 51.6mW(표준)의 낮은 총 전력 발산(2MSPS)
- 직렬 인터페이스 SPI-/QSPI™-/MICROWIRE™-/DSP 호환
- 다양한 로직 인터페이스 공급 전압(1.8V, 2.5V, 3V 또는 5V 제공)
애플리케이션
- 자동 테스트 장비
- 장비 자동화
- 공정 제어 장치
- 의료용 계측기
- 디지털 제어 루프
비디오
블록 선도
게시일: 2021-02-10
| 갱신일: 2024-09-30
